在数字经济浪潮席卷全球的今天,数字化转型不仅是科技巨头的专属赛道,更是中国产业最前沿、最细微处的一场深刻变革——无论是传统制造、建筑还是服务行业,都需要在数字浪潮中重构业务逻辑。
面对这一必答题,传统企业该如何破局?是追逐风口还是从实际痛点切入?如何将一次性交易转化为持续价值?这些问题亟待解答。
中湘智建的转型实践提供了鲜活样本。这家起源于国企科技部门的企业,通过混改独立运营,从卖人脸识别闸机起步,逐步构建起覆盖湖南省6000多个工地、触达300万农民工的数据网络。其转型路径十分清晰:从产品思维转向用户思维,挖掘痛点、痒点、爽点与增值点,最终成长为年营收30亿的产业互联网平台。
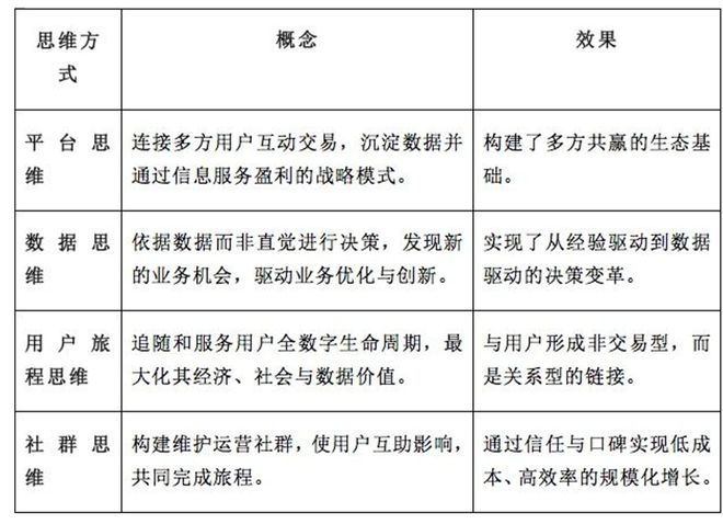
基于对中湘智建的深入调研与访谈,长江商学院孙宝红教授、陈剑研究员发表署名文章指出,数字化转型的核心在于四种底层思维——平台思维、数据思维、用户旅程思维与社群思维。这些思维推动企业从卖设备到做服务、从数据留存到价值挖掘,最终形成“交易-数据-服务”的闭环生态,为传统企业开辟了从产品到服务再到数据的升级之路。
在数字经济浪潮席卷各行各业的今天,不少传统企业仍在摸索转型路径。经过笔者的深入调研与访谈,中湘智能建造有限公司(以下简称中湘智建)的创业历程,为我们提供了一个鲜活的样本——如何从一家传统国企部门成功转型为年营收30亿,交易规模达70亿元的产业互联网平台。
2020年之前,中湘智建董事长石拓所在的还只是一家建筑行业全资国企的科技部门。在国企改革“双百行动” 的时代背景下,2021年,团队通过混改引入风投,开始独立运营。
那时候的启动资金只有80万元,核心团队8个人。最初的商业模式简单、直接:从深圳华强北采购人脸识别闸机,再卖给湖南的各个建筑工地。通过设备价差+系统服务,一年仅靠卖设备能实现2000多万元的营收。
但石拓很快意识到,单纯卖硬件无法形成持续竞争力。真正的价值,隐藏在设备背后的“人”和“数据”中。
每一台设备都是一个数据节点,它们持续不断地采集着进出工地的人员信息——他们的身份、考勤时间、工作轨迹。在不经意间,团队搭建起一个覆盖湖南省6000多个房建工地、触达300多万农民工的初始数据网络。
至此,中湘智建完成了一次关键的思维跃迁——从产品思维到用户思维:不再只是卖闸机,而是关注闸机背后的“人”,以及购买设备的企业的用工需求及痛点。
● 痛点:企业生存发展中面临的关键问题,如合规风险、重大损失。例如,建筑行业的合规、薪税问题。
● 痒点:长期想做、做了能降本增效,但不做暂时也无碍的问题。例如,优化采购流程。
● 爽点:低门槛、高感知的即时收益。例如,消费互联网中“买一送一”的促销。
● 增值点:基于积累的样本数据和客户信任,提供的延伸服务。例如,在薪酬支付基础上提供金融服务。
在发现客户的痛点、痒点、爽点与增值点的基础上,才是如何通过技术手段替客户解决痛点问题,提供价值服务,完成从设备商到服务商,再到赋能平台的成长蜕变。
最初的尝试来自银行找上门的合作。一家国有银行找到他们,支付80万元,希望协助完成3万张农民工银行卡的办理和激活任务。
这次合作像一盏灯点亮了前路,也引发了思考。“这些数据卖一次,就不能卖第二次了。农民工一般有一张卡就够用,给了这家银行后,也很难再卖给别家银行了。”石拓意识到,一次性出售原始数据并非长久之计。真正的金矿,在于基于这些数据,去解决更多痛点问题。
一个项目从开工到竣工,人员流动频繁,关系错综复杂——包工头、农民工、劳务派遣人员交织在一起。“怎么合规发放工资薪金”这个最基本的问题,却成了最大的管理难题。行业习惯的人证不一造表、虚开发票、欠薪纠纷时有发生。
团队发现,他们手握的数据正是破解这一难题的钥匙。“我们掌握了这些工人的基本信息、每天的工作时间工况。我们就在想,能不能解决他们最核心的痛点:出卖劳动力后,如何获得报酬?如何建立清晰的组织关系?”
于是,他们的业务开始从“卖设备”彻底转向“做服务”。他们申请了人力资源服务、劳务派遣等相关资质,构建了一个类似“滴滴打工”的平台。
这个平台将农民工的进场、出场、转岗、调离全环节数字化,目标是基于真实的考勤数据,为企业提供T+0的薪酬支付服务,平台通过数据建模和银行合作,绕过企业内部繁琐的财务流程,做到报酬的及时结算,解决了建筑行业长期存在的欠薪难题。
全中国有5000多万农民工,这个群体规模远超任何一家头部出行或配送平台的骑手数量(根据美团财报,其2024年月均有单骑手数量为336万人)。
中湘智建的团队意识到,他们无意中切入了一个巨大的“蓝领服务业数字化”市场。他们开始深入挖掘其中的价值,包括薪酬支付、用工管理、金融服务等等。
数字化转型的目的就是把用户决策的足迹留存到自有的、可以掌控的私域,方便随时触达用户,反复调用数据和自定义营销功能。在数字化转型过程中,平台思维与数据思维是其中重要的两种思维方式。
平台思维是一种战略方法,必赢官网首页目标是促进两边用户在平台上互动、交易来创造价值,同时贡献数据,从而通过数据分析产生信息服务,以提供数据和信息服务盈利。
以中湘智建为例,其平台一端连接建筑企业,另一端连接工人,通过数字化考勤、T+0发薪和智能用工匹配等,不仅解决了企业合规管理与工人薪资保障的核心痛点,保证了平台的用户粘性,更在过程中沉淀了大量真实用工数据。
数据思维则非常强调根据数据和证据做出决策,而不仅仅依靠直觉。数据可以用于深入了解用户行为、偏好和趋势,从而为决策和改进提供信息。数据也可以在推动业务战略、创新和解决问题方面发挥核心作用。
从中湘智建的实践来看,沉淀下来的数据进一步赋能平台为企业提供人力优化建议、为工人推荐技能培训,甚至联合金融机构提供消费金融、薪资理财等增值服务,形成了“交易-数据-服务”螺旋上升的闭环生态。
这是将设想落地的关键一步,即将线下流程标准化,并通过技术工具实现自动化。
以企业用户采购流程举例:从提出需求、寻源、供应商评估、谈判签约、采购执行到对账、支付和索取发票,每一个环节都可以被重构和数字化(参见图1)。
“数字化转型失败,往往是因为企业一上来就想要一个周密庞大的开发计划,投入巨资开发系统,却没有先把最小单元的流程跑通。”石拓强调。
流程再造应先于IT平台开发,在具体实施时可以用Excel、OCR识别、API接口等轻量级工具先验证流程的可行性,再逐步实现自动化。
在流程的构建过程中,先设计流程,再验证流程,然后是进一步的调整和反复验证。由小及大,由表及里,经过这样的打磨,到最终确定流程的时候,可能已经与当初的设想很不一样了。
在流程SOP化的过程中,中湘智建构建了用工服务的运营中后台,将考勤数据、报酬结算、资金清分、发票开具(“四流合一”)全部数字化。
数字化带来的效果也是显著的:从一个省区每月仅几万元的服务费收入,发展到每月的GMV(商品交易总额)做到3-4个亿,年度服务费收入达到了1000万。
笔者在与中外企业家的交流过程中,观察到中国企业更注重利用数字技术重塑业务流程,而美国企业则更侧重于利用数字技术优化用户体验。
其实从根本上来说,流程的构建最终服务于用户体验,这也成为数字化转型的根本落脚点。
在流程SOP过程中,贯彻着数字化转型的“用户旅程思维”。服务用户旅程,即是强调流程在特定时刻和特定触点,围绕用户需求而有针对性地提供相关的信息、产品或服务。
在B2C的平台上,这种用户旅程的关注可以体现在根据用户的购物或浏览历史,精准预测并在合适的时机、以适宜的方式为用户推荐其可能感兴趣的商品或服务,或是根据用户的历史行为为其提供专属的优惠活动。
在产业互联网平台上,这种“用户旅程思维”则进一步深化为对企业用户全生命周期运营流程的精准洞察与响应。它不再局限于单次交易或单一触点,而是贯穿于企业从寻源、采购、生产、交付到售后服务的完整价值链之中,在不同业务环节设置关键数字化触点,提供个性化的服务支持。
例如,在建材集采平台上,系统可根据施工单位的历史采购数据、项目周期及施工进度,自动预测其下一阶段的材料需求,提前推送货源信息和价格优惠。
以用户体验为落地点的流程再造,本质上是通过数字化手段将传统的业务流程,重构为以用户为中心、数据驱动、实时响应的闭环服务链路,从而在每一个关键决策点为企业降本增效、创造超越预期的价值。
更重要的是,这一闭环能够自我进化:用户行为持续产生数据,数据不断训练和优化算法,而智能算法又反过来增强用户体验,卓越的体验最终构筑起强大的私域用户池。
成功在建筑行业验证模式后,中湘智建开始了更具野心的扩张。他们总结出所有B端企业都面临的五大共性要素:Man(人)、Machine(机)、Material(料)、Method(法)、Environment(环)。
他们不再将自己定义为一家“建筑行业企业”,而是一家围绕“人机料法环”提供数字化服务的产业互联网平台。当前建筑业在企业的整体业务占比已经不到20%,超过80%来自各行各业。
在人力资源领域,他们开发了“百工人服”平台,为各行业提供灵活用工调度、薪酬结算、保险购买等一站式服务。
例如,当短剧行业蓬勃发展之时,平台为短剧剧组提供项目制的人力资源服务。“一个微短剧,十天时间凑齐几十号人,拍完结算走人。这和一个工程项目短期聚集大量工人,完工散伙,模式一模一样。”石拓说道。只一年多时间,“百工人服”平台服务了超过5万家传媒企业,成为该领域头部人力资源服务商。
同样的,在零售与服务业,“百工人服”平台为遍布大街小巷的便利店、咖啡店、茶饮店、水果店、足浴店等多种店面提供技师和店员的排班与结算服务,帮助这些传统企业实现用工转型。
在大健康行业,中湘智建成立了专门的医疗事业部,平台为新药测试项目招募受试者,通过数据分析实现受试者精准匹配,并系统化管理知情同意及访视、用药、药效记录等全流程,确保合规性与数据完整性。同时,它还联合保险机构为用户提供专属保障,延伸服务价值。
国家近期出台了关于规范劳动用工、强化社会保险缴纳监管方面的政策,这一政策给中湘智建带来了业务利好。
一方面,对企业而言,缴纳社保意味着用工成本的上升,甚至有些小微企业难以替员工解决社保的问题,因此对灵活用工、弹性用工的需求上升了。
另一方面,平台可以基于数据管理,将一个人的一天工作时间精准地“切片”分配给多个雇主(如上午在咖啡店、下午在水果店、晚上在便利店),无疑为打工人创造了更多工作机会。
推而广之,面对建筑行业230多万家个体工商户,乃至全国数千万家个体企业在注册、记账、报税、合规方面的痛点,中湘智建开发了一套服务平台,一年收取4000元年费,每笔流水再收取按营收比例测算的服务费。
更重要的是,平台沉淀下来的企业经营数据又产生了新的价值。他们与微众银行或小额贷款平台等金融机构合作,为企业提供T+7的信用贷款。“我们没有金融牌照,我们只做数据建模和引流”,提供增值信息服务。这块与金融服务相挂钩的业务也为企业带来了相当不错的收益。
通过搭建数字化平台,中湘智建不仅推动了传统建筑业务的升级,也开拓了新的增长点。
一方面,深耕建筑行业,衍生出灵活用工调度、人力资源外包及供应链金融等服务,将单一的设备销售业务转变为高附加值的持续服务模式;另一方面,平台将建筑领域验证成熟的“人机料法环”数字化能力复用于传媒、零售、医疗等新领域,使非建筑业务营收占比迅速提升至80%,打造出跨行业赋能的新增长极。
如何从熟悉的建筑行业成功转向看似不相关的各行各业,并精准捕捉其中的商业机会?石拓给出了他的答案:“我不是靠关系营销,而是靠社群——也就是找到共同价值的凝聚点。”
在他看来,每位企业家都身处一个特定的产业“圈子”,这本身就是最初始的“社群”。必赢官网首页无论是行业协会、商会,还是基于共同价值观形成的线上社区。找到这个圈子,并清晰回答一个问题:“我能为这个圈子里的伙伴提供什么服务?”
所谓社群思维,是指借助社交与移动技术,将新老用户链接起来,进行社群的搭建和运营,使用户在互相影响、互相帮助中完成整个用户旅程。
在To C领域,社群思维已深入人心。例如,某些美妆品牌通过小红书进行“种草”,再扩散至抖音、快手、微博等平台,激励用户主动生成内容、分享使用体验与照片,逐步构建起具有认同感和互动性的品牌社群。
在 To B 业务中,这一逻辑同样成立。中湘智建的实践即是如此:服务好一家医疗行业的客户,就有机会通过他的推荐,将更多同行“带进这个圈子”。新客户不是靠广告吸引来的,而是在信任与口碑中“传帮带”而来的。这种基于共同价值和彼此信任的社群机制,成为中湘智建跨行业拓展的底层逻辑。
● 思维革命是先导:数字化转型首先是领导者思维的转型。必须从封闭的、线性的、产品为中心的思维,转向开放的、网络的、用户为中心的平台思维。
● 用户痛点是最好的切入点:不要盲目追逐风口,而是从身边用户最常见、最头痛的痛点出发。解决好小的痛点,也可能挖掘出大的价值。
● 数据是核心资产:要有意识地留存、治理和挖掘私域用户数据。数据不是业务的副产品,而是未来商业模式的基础设施。私域不是微信群,而是企业独有的、可反复触达并产生价值的数据池。
● 小步快跑,流程再造:避免盲目投入大型IT项目。先用小的成本跑通业务流程和试错迭代,再通过技术工具将其固化、自动化、智能化。
● 拥抱生态化:单一的服务很容易触达天花板。当积累了足够多的用户和数据,可沿着产业链纵向深化,或围绕用户需求横向扩展,最终构建一个多方共赢的生态体系。
这家传统建筑企业的数字化跃迁之路,深刻诠释了平台思维、数据思维、用户旅程思维与社群思维这四大数字化核心思维的价值(见表1)。
在数字化转型的思维方式当中,还有跨界思维、体验思维、共创共建思维和机器思维,共同构成八种思维方式。篇幅所限,这里无法一一详述(有兴趣的读者可以参阅孙宝红著《品牌数智化》,中国人民大学出版社,2024年5月)。
在面对数字化转型与产业互联网巨大机遇的同时,我们也必须清醒地认识到,这条跃迁之路绝非坦途,企业需要对面临的挑战有所准备。
● 思维转型:最大的障碍往往不是技术,而是人的思维。让传统业务背景的决策者从“产品思维”彻底转向“平台思维”“数据思维”,是一场深刻的自我革命,需要决心与毅力。
● 关键人才: 成功转型需要既懂行业业务痛点、又懂技术实现、还具备运营能力的复合型人才。人才的稀缺往往成为制约很多传统企业转型的瓶颈。
● 数据整合:企业原有系统(如ERP、CRM)往往形成一个个“数据孤岛”,数据标准不一、质量参差。如何低成本、高效率地打通并清洗数据,使其成为可用的资产,是一个耗时且复杂的工程。
● 商业模式:如何持续发掘痛点、痒点、爽点与增值点,并设计一个让各方都愿意参与并获益的共赢商业模式,而非简单地将线下业务线上化,是对企业的考验。
● 战略定力:数字化转型无法一蹴而就,其回报周期较长。企业可能需要面对短期业绩压力与长期战略投入之间的权衡,能否保持投入与耐心,也会成为转型成败的重要因素。
尽管挑战重重,但数字化已不是一道“选择题”,而是一道“必答题”。这道题的解答并非科技巨头的专利,而是一场发生在中国产业最前沿、最细微处的深刻变革。
数字化转型的价值,不仅在于帮助企业实现降本增效,更在于为其开拓全新的增长空间与利润来源 —— 无论是产业互联网,还是消费互联网,二者虽场景不同,但其背后以用户体验为出发点,以数据驱动价值的底层逻辑是类似的。
任何一个传统行业的企业家,只要具备数字化转型的思维方式,敢于从痛点中发现机遇,善于将线下行为转化为线上数据,都能在这场波澜壮阔的变革中,找到属于自己的新增长极,甚至重新定义行业的未来。
